内容说明:
该笔记整理于杉野干人-《子弹笔记术》。图片,案例均来自该著作,个人整理仅供分享交流
子弹笔记三要素:
- 条理化-让别人能立即理解表达的信息,重点在于概括,按主干分支整理
- 剧情化-让别人有读完的兴趣
- 信息化-打动别人,说服别人
未整理笔记和子弹笔记的对比
未整理的笔记:
1
2
3
4
5● 营业部门人员不足。
● 市场上存在竞争力很强的同类型产品,竞争十分激烈。
● 客户服务中心的询问应答训练跟不上。
● 营业部工作人员在特殊时期增加了。
● 除此之外的事情将由营业部在经营会议上向大家报告并征求解决方案。被条理化的子弹笔记:
1
2
3
4
5
6
7
8● 会议讨论了三个问题
· 营业部门人员不足。
· 市场上存在竞争力很强的同类型产品,竞争十分激烈。
· 客户服务中心的询问应答训练跟不上。
● 做出了两个对应决策
· 在一定时期内,从市场部调动人员来协助营业部。
· 除此之外的事情将由营业部在经营会议上向大家报告并征求解决方案。
使子弹笔记条理化
让对方一看就懂,帮读者预处理信息:
主要内容为主干,补充内容为分支,按逻辑罗列。
把内容整理出层次感
将表达的内容和补充按不同层次分类整理,按内容关系排列。
层次感三诀窍:
1. 分开使用不及物和及物动词
2. 用串联和并联梳理时间轴
3. governing
例如:
1 | ● 想表达的内容(其一) |
归纳-相似的内容整理在一起
将主题相同的主要内容与补充内容总结到一个大的分组里
将内容分成适当的小组会使信息接收者更容易了解你想要表达什么
状态描述与行为描述区分开来,在不同的分组中描述
实施技巧
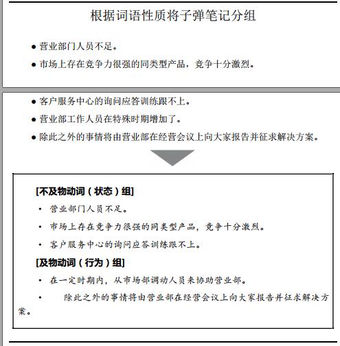
分开使用不及物动词和及物动词:
- 不及物动词表达状态或现象,及物动词表达对象的行为。
- 举例对比:
1
2
3
4
5
6
7
8
9不及物动词:
● 杯子摔碎了
● 一根圆珠笔在这里
● 我吓了一跳
及物动词:
● 我摔碎了杯子
● 你放了一根圆珠笔在这里
● 他吓了我一跳
表达方式决定信息含量
- 表达状态或现象,使用不及物动词。
- 表达行为及背后的原因,目的,使用及物动词。
- 描述同一动作,使用不及物动词使因果关系模糊,从而模糊责任。
区分全面描述中的行为和状态,然后分组。
- 根据词语性质将子弹笔记分组
不要以名词结尾
- 名词结尾可能使得表达的信息的状态模糊,例如:成本下降
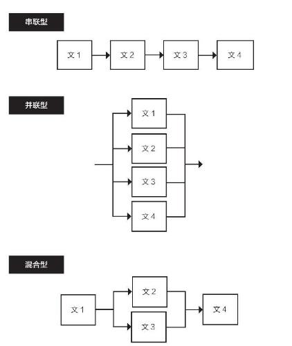
用“串联“和”并联”来梳理时间轴
为了将有关联的信息排一起,先了解关联的基本类型:
串联和并联的区别,时间轴的运用方式不同:
笔记句子之间存在时间变化,串联形式排列:与最开始的句子相比,它之后的句子或是在描述之后(未来)的事,或是在描述之前
(过去)的事,其中一定有时间的流动:问题发生 --> 确定解决方案 --> 结果笔记句子之间无时间变化,并联形式排列:
未来想要实现的梦想的清单、现在应该要做的事情的清单、过去失败原因的清单
用并联型结构来表示句子间无时间流动
分清信息的”主干”和”分支”
- 目的:减少信息接收者处理信息的负担,让其有兴趣看,一看就懂。
- 无法判断是否存在时间流动的文字罗列则会给信息接收者造成阅读压力
- 信息分组后,在每个分组的开头总结该分组的信息。
- 举例:利用串联型结构来改善内容:
1
2
3
4
5● 营业部门人员不足。
● 市场上存在竞争力很强的同类型产品,竞争十分激烈。
● 客户服务中心的询问应答训练跟不上。
● 在一定时期内,从市场部调动人员来协助营业部。
● 除此之外的事情将由营业部在经营会议上向大家报并征求解决方案 - 改写后:
利用governing制作思维抽屉
governing,即“统一”,外资企业的顾问习惯将文章开头部分的总述称为governing。- 每组的重点放在开头的位置。
- 通过使用
governing来改善内容的用例:在开头就将问题和对策的数量写出来,比如,“三个问题”和“两个对策”。
这些开头处的数量可以让上司在脑海中创造出一个存放下文要表达的内容的抽屉。1
2
3
4
5
6
7
8
9
10
11
12
13
14
15
16
17
18
19
20
21
22
23
24
25
26
27
28
29
30改善前:
● 讨论了各种各样的问题。
· 营业部门人员不足。
· 市场上存在竞争力很强的同类型产品,竞争十分激烈。
· 客户服务中心的询问应答训练跟不上。
● 制订了各种各样的解决方案。
· 在一定时期内,从市场部调动人员来协助营业部。
· 除此之外的事情将由营业部在经营会议上向大家报告并征求解决方案。
改善后:
● 讨论了三个问题。
· 营业部门人员不足。
· 市场上存在竞争力很强的同类型产品,竞争十分激烈。
· 客户服务中心的询问应答训练跟不上。
● 制订了两个解决方案。
· 在一定时期内,从市场部调动人员来协助营业部。
· 除此之外的事情将由营业部在经营会议上向大家报告并征求解决方案。
乔布斯在演讲开头使用governing技巧
1
2
3
4
5
6
7
8
9
10
11
12
13
"Today,I want to tell you three stories from my life.That’s it.No big deal.Just three stories."
(在今天,我想与大家分享我人生中的三个故事。仅此而已。并不是什么多了不起的内容。仅仅是三个故事而已。)
"The first story is about connecting the dots."
(第一个故事是关于点与点的连接。)
......
"My second story is about love and loss."
(第二个故事是关于爱与失去。)
......
"My third story is about death."
(第三个故事是关于死亡。)
......
用governing点名邮件主旨
Governing的使用诀窍就是在文章开头表明主旨,然后让后面的内容与其对应,并可辅以数字序号,使层次更清晰。读邮件的人可能是百忙之中抽取时间,所以我们必须让对方立刻明白我们想要表达的重点。
邮件汇报工作的用例,发给上司工作报告新人版:
未经整理版:
初步整理版:
governing优化版:
文章结构也能传达有效信息
+ 条理化使笔记的结构也能传达和填补缺失的信息量。
- 如果是表达问题解决的流程及其因果关系等有时间流动的内容,就用串联型;
- 如果是表达像列表清单这种同时进行的内容,就用并联型。
+ 无法被信息接收者立刻读懂的信息是没有任何意义的。
+ 对子弹笔记进行条理化整理的重点在于将内容整理出层次感。关于整理出层次感:
- 分开使用不及物动词和及物动词,
- 用串联和并联来梳理时间轴
- governing。
+ 对比有无条理化的笔记:
1
2
3
4
5
6
7
8
9
10
11
12
13
14
15
16
17
18
19
20
21
22
23
24
25
26
未条理化的笔记:
● 营业部门人员不足。
● 市场上存在竞争力很强的同类型产品,竞争十分激烈。
● 客户服务中心的询问应答训练跟不上。
● 营业部工作人员在特殊时期增加了。
● 除此之外的事情将由营业部在经营会议上向大家报告并征求解决方案。
条理化后的笔记:
● 讨论了三个问题。
· 营业部门人员不足。
· 市场上存在竞争力很强的同类型产品,竞争十分激烈。
· 客户服务中心的询问应答训练跟不上。
● 制订了两个解决方案。
· 在一定时期内,从市场部调动人员来协助营业部。
· 除此之外的事情将由营业部在经营会议上向大家报告并征求解决方案。
本博客所有文章除特别声明外,均采用 CC BY-NC-SA 4.0 许可协议。转载请注明来自 卖报小行家!
评论



